业务范围
行业资讯
首页
关于我们
公司简介
荣誉资质
环境展示
新闻中心
公司动态
行业资讯
检测范围
扩项项目
业绩展示
项目公示
客户服务
联系我们
在线留言
您当前说在的位置:
首页
>> >>
项目公示
项目公示
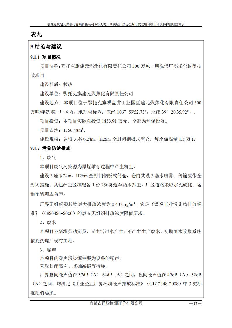
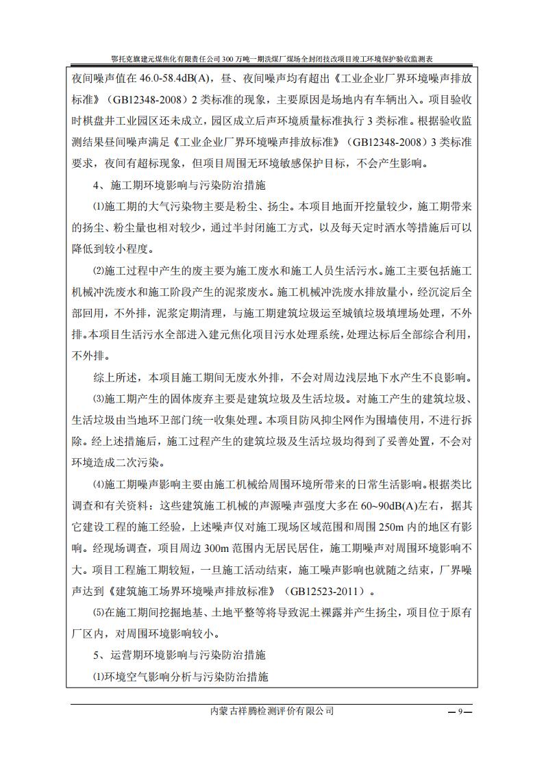
洗煤厂验收
发表时间:
2021-12-31
阅读次数: 字体:【
大
中
小
】
上一篇:
原煤堆场验收
下一篇:
关于乌海市包钢万腾钢铁有限责任公司H型钢技改项目(一期工程)竣工环境保护验收信息公示
Copyright © 2021- 内蒙古祥腾检测评价有限公司 备案号:
蒙ICP备2025030666号-1
All Rights Reserved.